太阳成集团(tyc122cc·中国)官网-SunCity Group
集团首页
|
首页
关于我们
太阳成集团tyc122cc简介
机构设置
现任领导
历任领导
历史沿革
团队队伍
团队概况
博士生导师
硕士生导师
教师风采
团队建设
学科历史
学科方向
科学研究
科研平台
科研项目
科研论文
科研著作
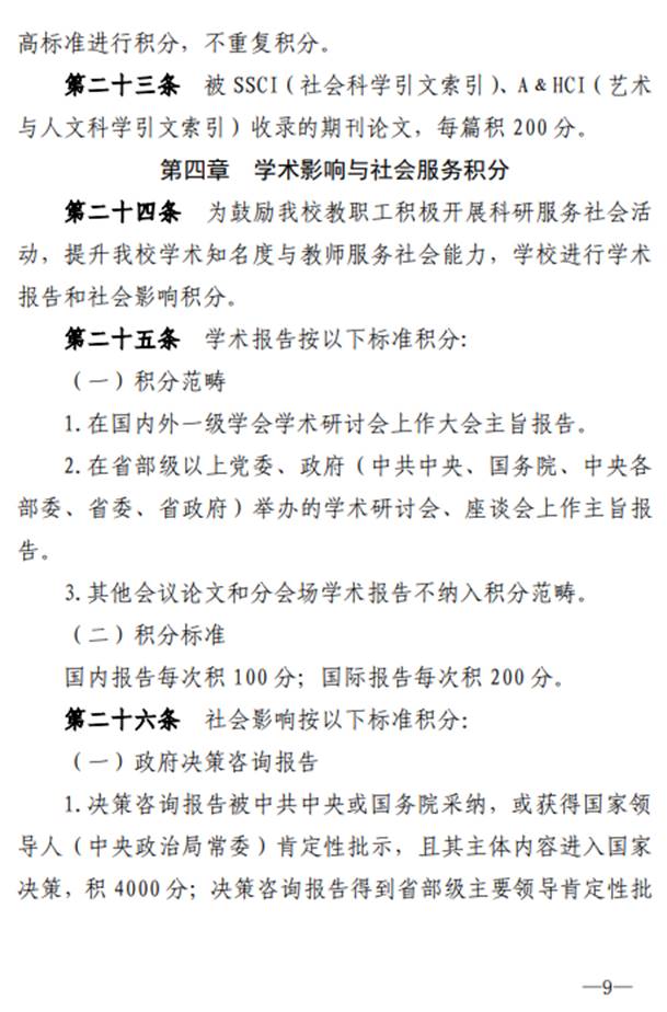
科研奖励
科研活动
人才培养
本科生培养
公司产品
博士生培养
博士后培养
进修与访学
党建工作
支部建设
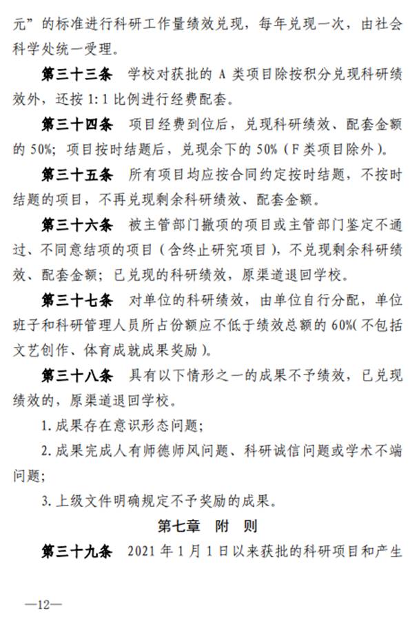
党员活动
理论学习
政策法规
活动剪影
基地培训
培训通知
培训活动
培训专家
培训成效
红色经典
经典著作
经典影音
人物故事
资源下载
管理文件
教学资源
当前位置:
首页
>>
科学研究
>>
科研奖励
>> 正文
《太阳成集团tyc122cc哲学社会科学科研奖励办法》2021
2022年06月12日 16:19 点击:[]
上一条:
公司2011年来出版的代表性专著
下一条:
太阳成集团tyc122cc教师代表性科研获奖统计表
【
关闭
】